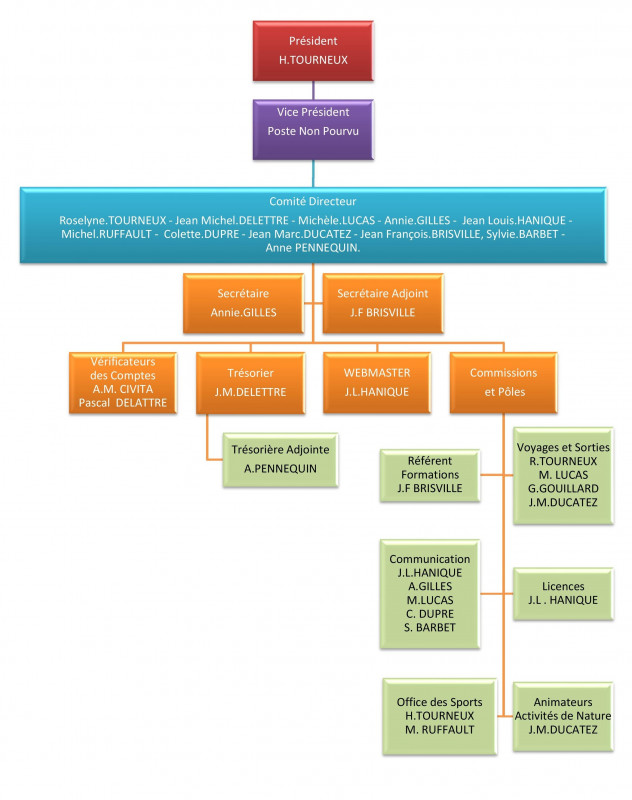
Le nouveau comité directeur de l'ARSSA 2024-2025


L'association a été créée le 27 septembre 1997 sous l'appellation de "Groupe Sympa de Gym Bienfaisante". Puis elle a pris en 2013 le nom d'Association de la Retraite Sportive Sympa de l'Arrageois. Elle est affiliée à la Fédération Française de la Retraite Sportive.

L'ARSSA, c'est le plaisir d'être actifs ensemble. Une association de seniors de plus de 50 ans, organisée et encadrée par des seniors, pour des seniors.

Les adhérents se retrouvent pour pratiquer dans la convivialité et hors compétition, des activités sportives diversifiées et adaptées aux seniors. Les animateurs et les dirigeants bénéficient des formations mises en place par la Fédération Française de la Retraite Sportive - FFRS (Fédération sportive agréée par le Ministère des Sports, membre associé du Comité National Olympique Sportif et reconnue d’Utilité Publique).

D'une façon générale, l'ARSSA promeut et développe les activités physiques et sportives à la retraite.

 

L'ARSSA pour la saison 2025 - 2026 c'est :

  • 285 adhérents(es) licenciés à la FFRS
  • 06 disciplines,
  • 12 activités
  • 11 animatrices et animateurs bénévoles diplômés de la FFRS,
  • 05 accompagnants(es) sportifs bénévoles diplômés de la FFRS,
  • 03 animateurs d'activités extérieurs diplômés
  • 12 dirigeants.

La Fédération Française de la Retraite Sportive est reconnue d'intérêt général et à ce titre peut recevoir des dons.

 

Vous souhaitez nous rejoindre :

  • Contactez M. Hubert TOURNEUX, président de l'ARSSA
  • ou laissez-nous un message avec vos coordonnées à l'adresse mail suivante retraite.sportive.arras@gmail.com

 

 

  • jlh
  • 05/04/2025

Calendrier

« Novembre 2024 »
Lu Ma Me Je Ve Sa Di
123
45678910
11121314151617
18192021222324
252627282930

Météo Arras

Météo indisponible, merci de votre compréhension

La météo n'est pas disponible pour cette ville.